Import TopSolid v6 - Libraries

 

 

 

 

User library:

 

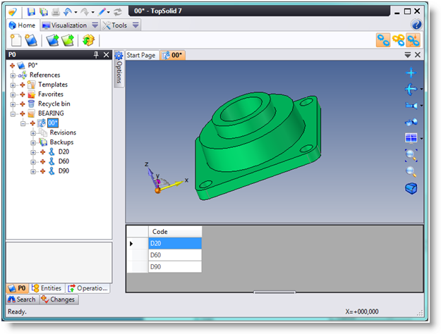
A component of a TopSolid v6 user library is translated as a explicite family document. It must be named as a standard component, it is composed by the name, the variant, the revision and the representation (for example : BEARING#V=00#I=00#R=NR.top ). TopSolid 7 automatically searches the associated catalog file (.cat or .xls). The component must only use numerical drivers. Each code is created by TopSolid 7 automatically. A folder named as the component is created. The family name is the variant name. An explicite instance is created for each code.

 

 

 

If an assembly using an user library component is translated to TopSolid 7, a new explicite family is created (or an existing explicite family is found) and the corresponding codes are created or used if they exist.

 

 

TopSolid v6 standard library:

 

The TopSolid v6 standard library components are automatically linked to the components available in the TopSolid 7 libraries. With the example below, during the import, TopSolid 7 searches the ISO 4762 screw in the TopSolid Mechanical ISO library. If it is found, it will be used in the imported assembly instead of translating the part. The Search for standard TopSolid components option must be checked.

 

 

Symmetrical component:

 

The TopSolid v6 components have no information about the symmetry. TopSolid 7 can't know if the part is mirror or not. For this reason the component search in the TopSolid v6 assembly is only done if the positioning is done by displacement (rotation or translation).

There is an exception for the TopSolid v6 standard libraries. The symmetry description is defined in the lib.cfg file for each library component (ISO, AFNOR, ...) which has a symmetry possibility (for example a hexagonal screw head is considered as symmetrical even if it is not really symmetrical regarding its position in the assembly).

For example, in the lib.cfg file of the ISO library, there is this line:

D_COMPO_FUNCTIONAL_SYMMETRY_PLANE        ZX                    fastener          screw

It means that all screws of this library have a ZX symmetrical plane.

 

Library:

 

The Import TopSolid v6 library command exists. It has the same restrictions than those explain upper in the User library topic. This command creates a new library with the name of the selected folder, a scan of the sub-folders will create corresponding components as explicite family documents.

 

 

TopSolid v6 catalog:

 

The Import Catalog command allows to import in a family, a catalog of a TopSolid v6 user component previously exported as topcat format. By this way, the family table can be completed.